6月17日,全民关注的“鼠头鸭脖”一事终有盖棺定论,相关涉事企业究竟是谁仍是未解之谜。
6月19日,东方网·纵相新闻从江西省教育厅相关部门与江西省多家高校后勤管理部门等多方交叉印证确认,涉事食堂供应商为江西中快后勤服务有限公司,目前该涉事学校江西工业职业技术学院已与该公司解约。
记者多方采访确认涉事企业为“江西中快”
根据江西工业职业技术学院公开招标信息显示,本次涉事的瑶湖校区食堂中标供应商分别为江西中快后勤服务有限公司与江西金盟餐饮管理有限公司。两家企业分别经营涉事校区的第一食堂与第二食堂。

今天,一名此前任职于江西省教育厅学校后勤与产业办公室,目前仍在江西省教育厅下属事业单位工作的干部告诉东方网·纵相新闻,江西工业职业技术学院“61”食品安全事件涉事餐饮企业为江西中快后勤服务有限公司,“现在学校已经和他们解约了。”
此外,东方网·纵相新闻今天向多家食堂也由江西中快后勤服务有限公司经营的高校后勤管理部门确认,尽管江西中快经营的食堂发生了学生吃到鼠头一事,但这几家高校均表示根据合同约定,目前食堂仍有江西中快经营,且学校非常重视食堂餐饮安全,加大了检查力度。
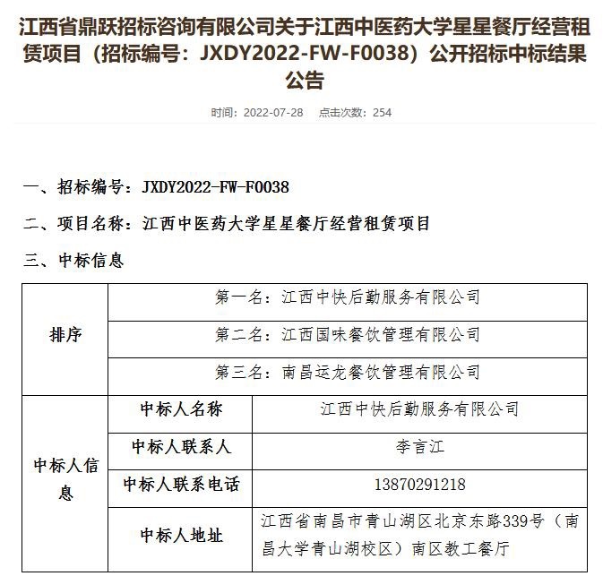
公开资料显示,2022年江西中西药大学星星餐厅经营租赁项目中标人为江西中快后勤服务有限公司。

今天,东方网·纵相新闻致电江西中医药大学后勤保障处,工作人员明确表示江西中快目前在学校经营的食堂没有出现食品安全问题,省教育厅与食品安全管理部门这两周一直在检查,“合同具有法律效应,没有问题我们不会和中快解约。”
至于“鼠头鸭脖”一事,对方表示那是中快在别的点发生的事情,“他那边管得不好,不代表我们这里管得不好。”
“说实话,如果学生食堂出了问题,学校是最紧张的,我们也不希望学生的安全健康出问题。”该工作人员表示,学校对食堂的管理“很严苛”。
公开信息显示,江西农业大学学生第四食堂经营项目中标人同样也是江西中快后勤服务有限公司。

今天,东方网·纵相新闻致电江西农业大学后勤服务处饮食服务中心,工作人员确认目前第四食堂由江西中快经营,“学校有陪餐制度,辅导员、老师都会和学生一起在学生食堂就餐,学校也加大了检查力度。”
母公司或经营高校食堂项目700余个,自称规模直逼海底捞
东方网·纵相新闻记者了解到,涉及“鼠头鸭脖”的江西中快是由深圳中快餐饮集团有限公司投资的企业。公开信息显示,中快餐饮集团在全国多个省市至少直接投资了24家地方“中快餐饮”企业,其中包括上海、安徽、陕西、河南等地。

根据企业官网介绍,中快餐饮集团创立于1994 年,总部位于深圳市,是一家集高校、中学、医院、企事业单位及写字楼供餐业务为一体的专业团餐综合服务商。高校团餐板块是店数最多,最具代表性的品牌。
事实上,深圳中快餐饮集团与江西关系密切。该集团微信公众号中提到,创始人李平金是江西庐山人,于1994年在南昌承包万寿宫的工商处食堂起家,随后在1995年拿下南昌蓝天学院(现名江西科技学院)的食堂招标,切入高校市场。2004年,该集团通过收购一家深圳公司,进军全国。
去年11月,一家认证为“团餐产业第一新媒体与服务平台”的自媒体“团餐界”曾发布了一篇对中快餐饮董事长李四星的采访。公开信息显示,李四星为该公司创始人李平金的弟弟。
稿件中称,中快餐饮“全国范围内在营高校食堂项目700多个,年营收规模直逼海底捞”。李四星在文章中称,中快餐饮一大业态为高校业态,“好吃+自营”是中快高校食堂的经营策略。
此外,和其它团餐公司普遍外包档口联营的经营模式不同,中快的高校食堂项目,全部采用自营。
李四星认为,招商转包制容易导致风味档口产品质量参差不齐,使食堂出现经营问题,有实力的餐饮公司需要通过统一采购和自营自制来解决这一问题,同时自营还能使食品安全得到保障。
涉事企业要求“诚信经营”,研究称其发展得益于“成本控制”
2020年,“中国食品报官方平台”刊登了一篇中快餐饮集团创始人李平金的专访。专访中提到的,中快发展离不开三个核心:诚信经营、服务意识、物美价廉。
“说到做到,做不到的事诚实地说,争取对方的理解。诚信是中快的经营之本,也是很多学校选择与其合作的原因。”李平金表示。
在文章中,李平金称,食堂,一端服务的是学校,一端服务的是学生。如果说学校选择中快是因为诚信,那么想要打动学生,中快则要靠物美价廉的产品。这就需要让利,薄利多销会形成规模。规模大,采购成本会更低,才能做到物美价廉,这是一个良性循环的链条。
无独有偶,早在2015年,中国教育后勤协会也曾刊登了一篇题为《“中快餐饮”调研报告》的内容,提到了相似的观点。该文署名作者为中国教育后勤协会专家委员会委员。
作者提出,“中快餐饮”以年均30%速度迅速扩张,业务覆盖全国多个省市区,旗下员工达2万人。在考察了旗下江西中快所经营的多个高校食堂后,作者在文中总结其发展迅速的原因,其中提到了一点——“成本控制与效率效益”。
文章显示,中快餐饮连锁经营,其原料采购价格低于全国任何地区高校餐饮“联采”价格;粮油价格约低2—3%,其它大宗原料价格约低3—4%,蔬菜价格约低10%,总体原料成本约低5%。
据测算,“中快餐饮”人工成本约占营业额20%;水电气成本约占营业额7%,集团和分公司各类管理成本约占营业额2.5%,三项合计间接成本为29.5%,均低于当时全国任何一家高校食堂的间接成本。
其中,文章中还提到了“食品安全关键控制点”。文章称,江西中快落实原料进出库台帐制度,确保食品源头安全;原材料供货索证制度,严格审核供应商,拒绝不合格原材料。同时,确立了食品留样制度,设立留样柜、留样员,每餐每个品种200克、48小时留样。