
最近,有关江西银行的新闻有点多。
先是江西银行8月30日披露的2024年半年报,其中有两个数据尤为扎眼。一是归母净利润同比下滑48.15%,接近“腰斩”;二是房地产业不良贷款率高达16.61%,较2023年末激增405%。
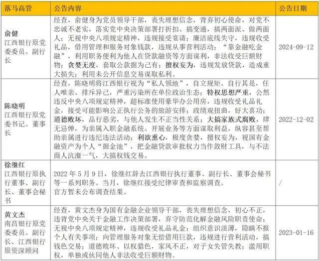
然后是原江西银行党委委员、副行长俞健因严重违纪违法被“双开”。9月12日,江西省纪委监委发布的调查结果显示,俞健“靠金融吃金融”,利用职务便利为他人在贷款融资等方面谋利,非法收受巨额财物;贪婪无度,套取公款据为己有;擅权妄为,违规发放贷款,造成重大损失。
值得注意的是,2022年以来,俞健是江西银行“落马”的第四位高管。另外,江西银行原行长罗焱及副行长程宗礼还在“周劼炫富”的朋友圈中出现,江西银行也曾因此被推至舆论场。

再就是9月18日,来自国家金融监督管理总局江西监管局的消息,江西银行南昌象北支行、南昌司马庙支行、南昌经纬府邸社区支行、南昌鹿璟名居社区支行等4家机构已经获得批准终止营业。相比前面的两个新闻,4家支行获批终止营业算是积极信号,从侧面反映江西银行开始“找回利润”。
公开资料显示,江西银行是江西省唯一一家省级法人银行,于2015年12月由原南昌银行吸收合并原景德镇市商业银行成立。2018年6月在香港上市(股票代码1916.HK),是“江西金融第一股”,港交所第11家内地城商行。
江西银行官网披露,该行在英国《银行家》“2023全球银行1000强”榜单中,按一级资本排名位列第227位;在中银协“2023年中国银行业100强榜单”中排名商业银行第48位。
截至9月20日收盘,江西银行上市以来股价下跌了88.92%,今年以来股价也下跌了16.62%。据自媒体“厚雪”统计,2023年,江西银行的营收增速(-11.34%)、净利润增速(-33.13%)在58家上市银行中均处于垫底的存在。开甲财经注意到,江西银行市值在58家上市银行中倒数第二,因当前股价在0.57元左右,外界已将其列入“仙股”名单。
注:截至9月20日收盘,江西银行总市值34.34亿港元,约合人民币31.09亿元,哈尔滨银行总市值29.69亿港元,约合人民币26.88亿元。
江西银行披露的2024年半年度报告显示,上半年,该行实现营业收入57.48亿元,同比增长6.48%;实现归母净利润6.23亿元,同比减少48.15%。
截至报告期末,江西银行资产总额5645.15亿元,较上年末增长2.20%;归属于股东总权益474.33亿元,较上年末增长1.40%;资本充足率13.22%,较上年末下降0.33个百分点;不良贷款率2.53%,较上年末上升0.36个百分点;拨备覆盖率171.30%,较上年末下降5.86个百分点。
截至2024年6月末,江西银行贷款和垫款总额3507.95亿元。其中,公司贷款和垫款2401.02亿元,占比68.45%;个人贷款和垫款842.38亿元,占比24.01%;票据贴现264.55亿元,占比7.54%。
不良贷款总额88.72亿元,其中公司贷款和垫款不良贷款72.54亿元,不良贷款率3.02%;个人贷款和垫款不良贷款16.19亿元,不良贷款率1.92%,票据贴现不良贷款为0。
根据半年报披露,江西银行房地产业不良贷款16.87亿元,不良贷款率16.61%;批发和零售业不良贷款31.99亿元,不良贷款率9.57%;制造业不良贷款余额10.83亿元,不良贷款率4.99%。个人贷款包括个人住房和商业用房贷款510.82亿元,个人经营性贷款211.21亿元,个人消费贷款87.40亿元,以及信用卡贷款32.95亿元,江西银行未单独披露不同类型个人贷款的不良率。
开甲财经注意到,江西银行公司贷款和垫款余额占比68.45%,但贡献的不良贷款金额占比81.76%;个人贷款和垫款余额占比24.01%,贡献的不良贷款金额只有18.25%。
另据半年报披露,2024年1-6月,江西银行公司贷款和垫款平均收益率为4.16%,2023年全年的平均收益率为4.40%;个人贷款和垫款的平均收益率4.20%;2023年全年的平均收益率为4.74%。

不难发现,虽然江西银行的个人贷款和垫款的平均收益率下降了0.54个百分点,但下降后的平均收益率依然比公司贷款和垫款的平均收益率高出0.04个百分点。
即便如此,江西银行个人贷款和垫款的贷款总额由2023年末的857.83亿元降至2024年6月末的842.38亿元,占贷款总额比例由25.46%降至24.01%。与此同时,个人贷款和垫款的不良率由1.36%升至1.92%。可以说,江西银行在个人贷款领域还有很大的施展空间,但受不良率上升的压力无法实现高歌猛进。
面对经济下行的压力,以及自身矛盾的业务结构,江西银行在“开源”方面必将更为谨慎,而终止运营拖后腿的支行,或是江西银行“节流”行动的开始。