
消费日报网讯(记者 卢岳 王琦琛)近日,百雀羚旗下的“绿宝石帧颜淡纹修护精华霜(第二代)”因在腾讯视频、爱奇艺等热门影视剧中频繁播放广告而备受关注。广告中,代言人王一博手持该款精华霜,宣称“1小时极速淡纹37%”,并表示“全脸淡纹更显年轻”,同时法令纹、抬头纹和脸颊纹可减少70%。

记者在淘宝百雀羚旗舰店看到,该款50g面霜的优惠前售价为438元,24小时内已有超过100名消费者购买,累计销量已突破7万。
然而,随着广告的广泛传播,关于其宣传内容的真实性也引发了公众的关注和质疑。多家媒体对此进行报道,指出该广告存在虚假宣传的嫌疑,许多消费者在实际使用后发现效果并未如广告所言,对百雀羚的品牌信誉产生了明显的担忧。
“1小时淡纹37%”功效存疑 药监局备案未见相关说明
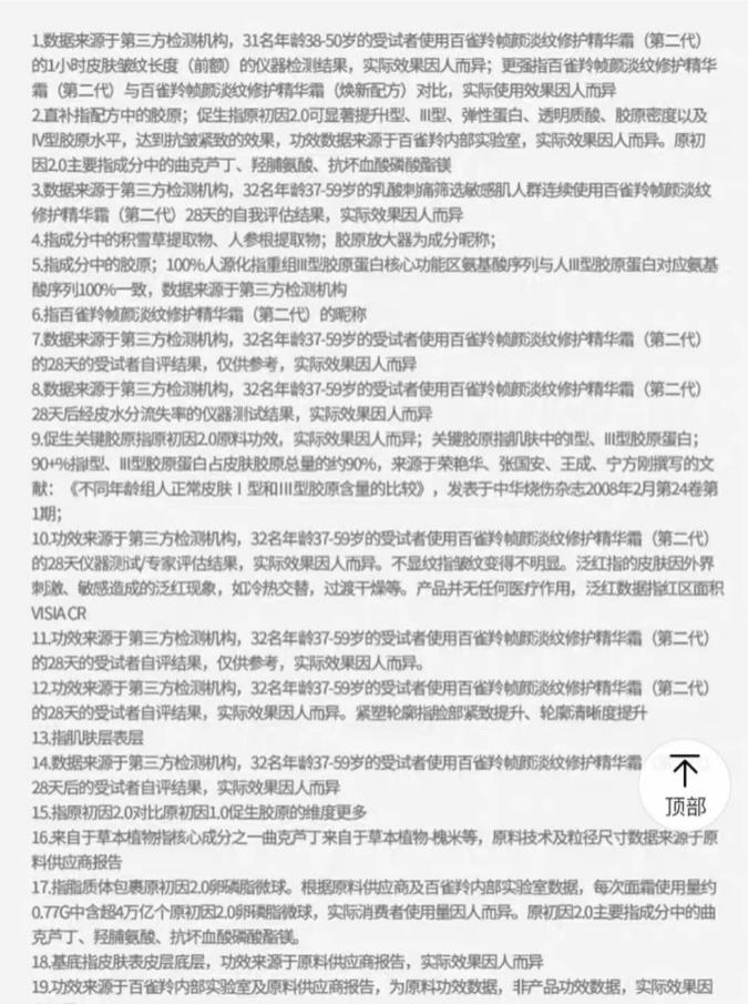
9月23日,记者在淘宝旗舰店的宣传页面上看到,百雀羚“绿宝石帧颜淡纹修护精华霜(第二代)”声称该产品能够在“1小时内淡纹37%”,并通过真人实测,显示短时间内可显著减少面部皱纹。宣传还提到,数据来源于第三方检测机构,31名38至50岁的受试者使用产品后,前额皱纹长度减少37%。

当日记者联系百雀羚客服时,客服解释称“实际效果因人而异”。该客服表示:“25岁以上的消费者均可使用,帧颜淡纹系列产品适合轻熟肌和熟龄肌,除特殊人群和肤质外,对大多数肤质没有限制。”
然而,《化妆品监督管理条例》第二十二条明确规定,化妆品的功效宣称应当有充分的科学依据,并应公开相关的文献或研究数据。该测试样本仅有31名女性,且仅限于前额皱纹,既未涵盖所有年龄段,也未涉及其他面部区域。如此有限的测试结果,如何能代表大多数消费者的实际使用体验?

记者在国家药品监督管理局官网查询的备案信息显示,“绿宝石帧颜淡纹修护精华霜(第二代)”并未提及“1小时淡纹37%”的效果。备案内容仅指出,该产品在使用7天或28天后具有修护、保湿、抗皱、紧致和舒缓等功效,并适用于敏感皮肤。但在功效评价结论中,未见任何关于快速淡纹的描述。
北京市京都律师事务所律师郑炫在接受媒体采访时曾指出,根据《化妆品功效宣称评价规范》的相关规定,商家有举证责任,必须证明其所宣称的“一小时淡化皱纹37%”的效果确实能够通过消费者的实际使用达到,否则将可能构成虚假宣传。
但事实上,相关广告的描述却与实际使用效果存在较大差异,并由此引发广泛质疑。不少消费者在电商平台的评论区中表示,使用后并未看到广告中所宣称的淡纹效果,甚至有人质疑这款产品只是“智商税”。

王一博代言引争议,明星代言责任何在?
作为百雀羚此次广告的代言人,王一博凭借其健康、清新的形象深受年轻群体的喜爱。然而,随着该产品广告宣传内容受到质疑,王一博作为代言人也被推到了舆论的风口浪尖。
根据《中华人民共和国广告法》第三十八条的相关规定,明星作为代言人有责任确保其代言的商品或服务广告的真实性、合法性,不得为其未使用过的商品或者未接受过的服务作推荐、证明。
专家指出,代言人在接受代言时有义务了解所代言产品的真实功效,确保其宣传内容不会误导消费者。一旦广告被认定为虚假宣传,代言人不仅可能面临形象受损的风险,还可能承担法律责任。那么,在虚假宣传质疑发酵的情况下,百雀羚与王一博是否应向公众提供更多解释?
记者自9月20日起多次联系百雀羚,截至发稿,百雀羚尚未就此次事件或代言人责任做出任何官方回应。
消费者投诉 【下载黑猫投诉客户端】激增,百雀羚品牌声誉受损
随着虚假宣传质疑的持续发酵,百雀羚正面临越来越多的消费者投诉。在黑猫投诉平台上,已有超过400条针对该品牌的投诉,消费者普遍抱怨产品未能实现广告承诺的效果,更有部分消费者表示,在使用产品后出现不同程度的过敏现象。

根据《中华人民共和国广告法》,商家在宣传时不得使用绝对化或夸大其词的语言。一旦虚假宣传成立,商家将面临严厉处罚。河南泽槿律师事务所主任付建律师表示,若百雀羚无法提供足够的科学依据证明其产品的淡纹功效,可能会因虚假宣传承担法律责任。此外,消费者如果能提供确凿证据,也可以通过法律途径维护自身权益。
伴随虚假宣传的风波、代言人权责和激增的消费投诉,百雀羚品牌也陷入舆论的风口浪尖。本报将继续关注这一事件的后续发展。